회전 초밥
문제
회전 초밥 음식점에는 회전하는 벨트 위에 여러 가지 종류의 초밥이 접시에 담겨 놓여 있고,
손님은 이 중에서 자기가 좋아하는 초밥을 골라서 먹는다.
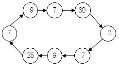
초밥의 종류를 번호로 표현할 때, 다음 그림은 회전 초밥 음식점의 벨트 상태의 예를 보여주고 있다.
벨트 위에는 같은 종류의 초밥이 둘 이상 있을 수 있다.

새로 문을 연 회전 초밥 음식점이 불경기로 영업이 어려워서, 다음과 같이 두 가지 행사를 통해서 매상을 올리고자 한다.
1. 원래 회전 초밥은 손님이 마음대로 초밥을 고르고, 먹은 초밥만큼 식대를 계산하지만,
벨트의 임의의 한 위치부터 k개의 접시를 연속해서 먹을 경우 할인된 정액 가격으로 제공한다.
2. 각 고객에게 초밥의 종류 하나가 쓰인 쿠폰을 발행하고,
1번 행사에 참가할 경우 이 쿠폰에 적혀진 종류의 초밥 하나를 추가로 무료로 제공한다.
만약 이 번호에 적혀진 초밥이 현재 벨트 위에 없을 경우, 요리사가 새로 만들어 손님에게 제공한다.
위 할인 행사에 참여하여 가능한 한 다양한 종류의 초밥을 먹으려고 한다. 위 그림의 예를 가지고 생각해보자.
k=4이고, 30번 초밥을 쿠폰으로 받았다고 가정하자.
쿠폰을 고려하지 않으면 4가지 다른 초밥을 먹을 수 있는 경우는 (9, 7, 30, 2), (30, 2, 7, 9), (2, 7, 9, 25) 세 가지 경우가 있는데,
30번 초밥을 추가로 쿠폰으로 먹을 수 있으므로 (2, 7, 9, 25)를 고르면 5가지 종류의 초밥을 먹을 수 있다.
회전 초밥 음식점의 벨트 상태, 메뉴에 있는 초밥의 가짓수, 연속해서 먹는 접시의 개수, 쿠폰 번호가 주어졌을 때,
손님이 먹을 수 있는 초밥 가짓수의 최대값을 구하는 프로그램을 작성하시오.
입력형식
입력의 첫 번째 줄에는 회전 초밥 벨트에 놓인 접시의 수 N, 초밥의 가짓수 d, 연속해서 먹는 접시의 수 k, 쿠폰 번호 c가
각각 하나의 빈 칸을 사이에 두고 주어진다. 단, 2≤N≤30,000, 2≤d≤3,000, 2≤k≤3,000 (k≤N), 1≤c≤d이다.
두 번째 줄부터 N개의 줄에는 벨트의 한 위치부터 시작하여 회전 방향을 따라갈 때
초밥의 종류를 나타내는 1 이상 d 이하의 정수가 각 줄마다 하나씩 주어진다.
출력형식
입력 예1
8 30 4 30
7
9
7
30
2
7
9
25
출력 예1
5
입력 예2
8 50 4 7
2
7
9
25
7
9
7
30
출력 예2
4
소스코드
#define _CRT_SECURE_NO_WARNINGS
#include <stdio.h>
int n, d, k, c, sushi[3003000];
int cur_cnt[3000], cur_res, res;
void push(int sushi_num)
{
if (cur_cnt[sushi_num] == 0)
cur_res++;
cur_cnt[sushi_num]++;
}
void pop(int sushi_num)
{
cur_cnt[sushi_num]--;
if (cur_cnt[sushi_num] == 0)
cur_res--;
}
int main()
{
int i;
scanf("%d %d %d %d", &n, &d, &k, &c);
for (i = 1; i <= n; i++)
scanf("%d", &sushi[i]);
for (i = n + 1; i < n + k; i++)
sushi[i] = sushi[i - n];
push(c);
for (i = 1; i < k; i++)
push(sushi[i]);
for (i = k; i < n + k; i++)
{
push(sushi[i]);
if (cur_res > res)
res = cur_res;
pop(sushi[i-k+1]);
}
printf("%d\n", res);
return 0;
}